校内各研究生培养单位:
根据国家留学基金管理委员会(国家留学基金委)的工作部署,2026年国家建设高水平大学公派研究生项目(高水平项目)选派工作已正式启动。详情请登录国家留学基金委网站(http://www.csc.edu.cn),进入“出国留学-综合项目专栏”,点击进入“2026年国家建设高水平大学公派研究生项目专栏” https://www.csc.edu.cn/chuguo/s/4032 查看。现将选派工作相关安排和要求通知如下:
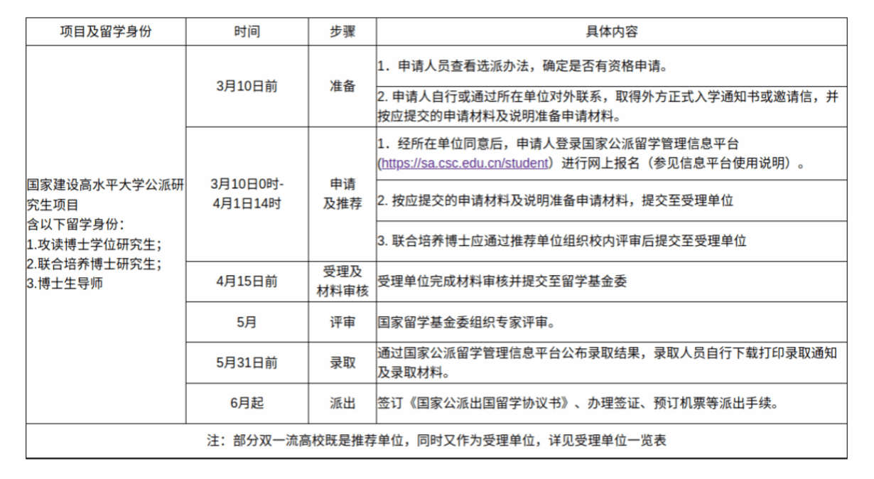
一、工作安排
遴选推荐工作遵循“公开、公平、公正”的原则,采取“个人申请,单位审核,专家评审、择优推荐”的方式进行。具体流程如下:

二、应提交的申请材料
(一)材料准备与提交:申请人应严格按“2026年国家建设高水平大学公派研究生项目专栏”所列相关材料清单及具体要求准备材料。申请攻读博士学位研究生、联合培养博士研究生报名及学校申请受理截止时间为2026年3月25日,申请人应在相应期限内尽早登录国家公派留学管理信息平台(https://sa.csc.edu.cn/student)进行网上报名,按照《2026年国家建设高水平大学公派研究生项目申请材料及说明(国内申请人用)》准备申请材料并在线提交研究生院审核。除此之外,需提交给研究生院的纸质材料包括:
1.《国家留学基金管理委员会出国留学申请表》(在线填报完成后打印、申请人承诺手写签字)。
2.《校内专家评审意见表》(下载填写附件1,校内评审专家需要由本学科专业内,除导师之外的2-4名具有正高职称的专家学者填写审核意见,并在专家签字栏签字。申请人政治思想、道德品行、学术诚信、身心健康等方面的表现,需由研究生所在培养单位的思政教育负责人填写并签字盖章)。
3.《国内导师推荐信》(下载填写附件2,导师手写签名)。
所有申请材料须确保齐全、真实有效,全套纸质材料的PDF签字盖章版本,需以申请人姓名命名同步发送至电子邮箱534651190@qq.com。
(二)学校审核与推荐
根据申报情况,研究生院将对申请材料进行评审,淘汰不符合要求的申请并及时反馈申请材料不规范情况,拟定推荐上报的攻读博士学位研究生、联合培养博士研究生名单,根据名单在国家公派留学管理信息平台填写《出国留学申请单位推荐意见表》,完成系统审核与受理上报。
(三)材料上报
校内申请人网上报名、提交研究生院纸质及电子材料的截止日期为2026年3月25日。
研究生院进行材料审核、提交推荐公函及人选名单的截止日期为2026年4月15日。
逾期不予办理。
三、其他相关要求
(一)申请人及时登录国家留学基金委网站,查看“2026年国家建设高水平大学公派研究生项目专栏”,了解选派计划、选派类别、基本申报条件、申请时间以及外语合格条件等相关信息。
(二) 校内专家评审着重考查留学院校和专业的排名、国外导师的学术声望、研修计划的可行性、研究生的科研能力及综合素质、国内导师和国外高水平大学的合作基础等因素。
(三) 导师是研究生培养的第一责任人,研究生培养单位是研究生培养的主体,导师和研究生培养单位要从思想品德、身心健康、专业基础、学习和研究能力、交流能力等各方面严格把关,认真推选综合素质较好、适合到海外学习生活的优秀学生。
(四) 导师和研究生培养单位要对留学人员加强目标、过程管理和回国后考核,及时了解留学人员在外情况,督促其按期完成留学计划,将其在外期间的综合表现作为人才培养考核要素,在留学人员遇到特殊困难时及时上报并予以扶助。在留学人员回国后,应进行考核,确保留学效益;定期对本培养单位选派情况,包括派出情况、在外管理、未派出原因、回国情况以及取得的留学效益等进行总结。
(五) 国家建设高水平大学公派研究生项目对于推动学校国际合作与交流,拓宽学术视野,提升研究生培养质量具有重要意义。请各培养单位高度重视,认真组织,择优推荐,加大力度做好研究生导师和优秀研究生的宣传动员工作,充分发挥导师在对外交流、学习计划制定等方面的作用,更好地完成高水平项目选派工作。
联系人:蔡老师 027-67866955 534651190@qq.com
地 址:研究生院310/308
附件:
附件1:校内专家评审意见表.docx
附件2:国内导师推荐信模板.docx
研究生院(专业学位管理中心)
二O二六年一月七日